Gå til hovedindhold

Instrukser og kontaktoplysninger

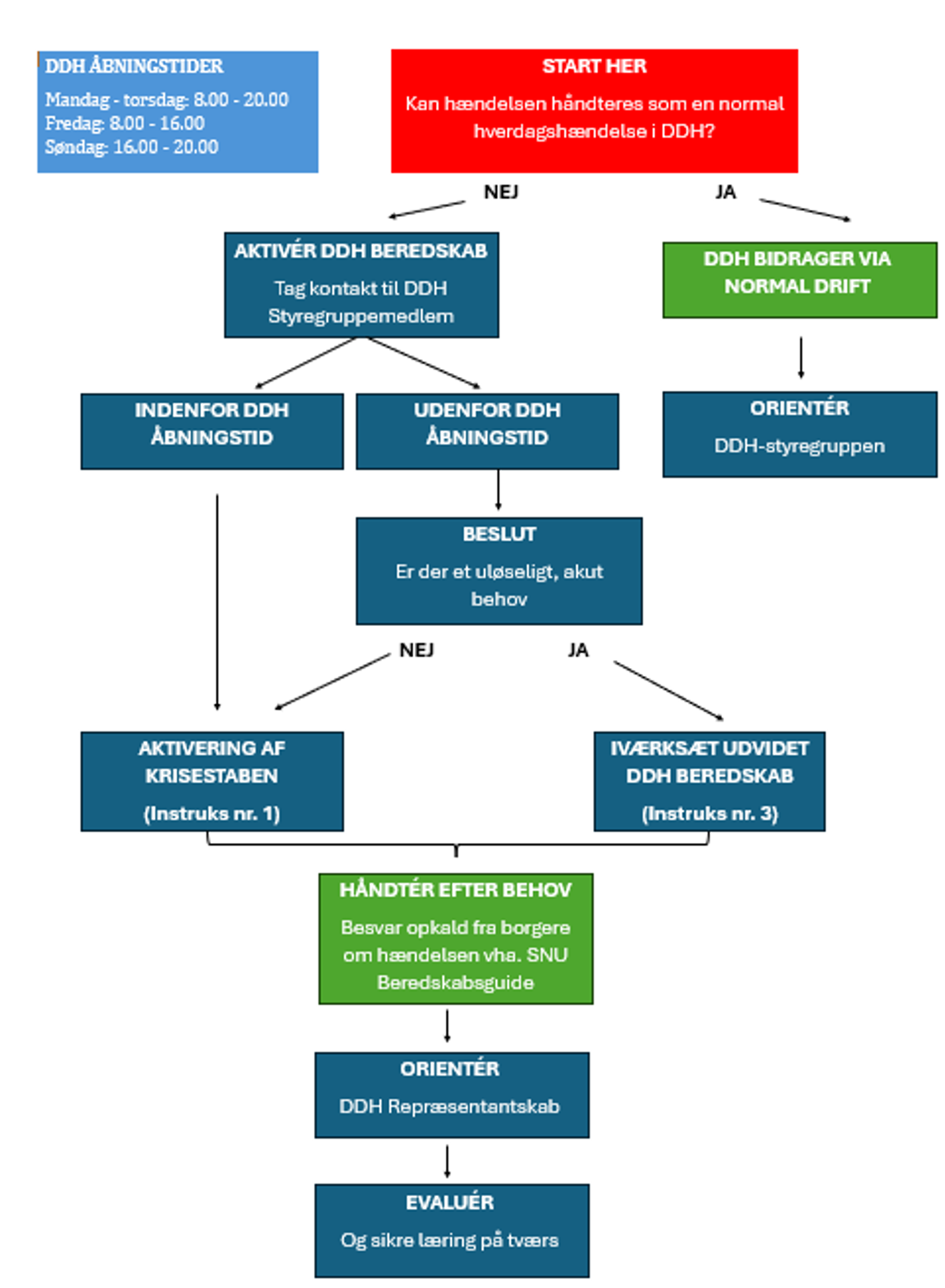
På denne side kan du se, hvad du skal gøre for at aktivere DDH Beredskab og hvem du skal tage fat i!

Indhold

    For at aktivere DDH Beredskab skal du følge denne instruks

    Download instruksen og kontaktoplysninger her

    Download aktiveringsinstruks
    Download kontaktoplysninger til DDH Repræsentantskab

    Instrukser efter aktivering af DDH Beredskab

    Opgave: Aktivering af krisestaben 

    Instruks nr. 1 anvendes, når et eller flere medlemmer af den strategiske kriseledelse har fået en henvendelse, der nødvendiggør aktivering af DDH-krisestaben.  

     

    DDH Krisestaben kan som udgangspunkt kun aktiveres indenfor DDH Kontaktcenter åbningstid.   

     

    Ansvar/ledelse 

    Styregruppemedlemmet, som har fået henvendelsen, kontakter følgende:  

    ·    DDH-styregruppen 

    ·    DDH Kriseleder eller Kriseleder stedfortræder 

     

    Procedurer 

    A.  Beslutning om aktivering 

    Sammen med kriseleder og mindst 2 øvrige styregruppemedlemmer besluttes: 

    ·       Om krisestaben skal aktiveres 

    ·       Hvorvidt eksisterende vagtplan skal opjusteres på nuværende tidspunkt 

    ·       Afklare primær kontaktperson med hændelses-myndighed 

     

    B.  Varsling / aktivering af krisestabsmedlemmer 

    Kontakt krisestabens medlemmer (via telefon (privat og arbejdstelefon) og oplys: 

    ·       At DDH Beredskab er blevet aktiveret og på hvilket niveau  

    ·       Hvornår og hvor der afholdes det første stabsmøde 

    ·       Hvilke opgaver, der kan påbegyndes inden første stabsmøde 

     

    C.  Orientering af relevante aktører 

    Orienter DDH Repræsentantskab og oplys: 

    ·       DDH Beredskab er blevet aktiveret af kommune X på grund af hændelse X 

    ·       Annoncer behovet for øget vagtplan kapacitet, hvis nødvendigt 

     

    Eventuelle bemærkninger 

    Det er muligt at opjustere DDH Kontaktcenter kapacitet løbende, selvom det ikke besluttes ved aktivering af DDH Beredskab. Se instruks 3 for denne procedure. 

     

     

    Udfyld:

     

    Kontaktperson ved hændelsesmyndighed:

    Opgave: Første møde for Krisestaben 

    Instruks nr. 2 anvendes, når den strategiske kriseledelse har aktiveret DDH Beredskab og de fire medlemmer i DDH-krisestaben skal mødes.  

     

    Ansvar/ledelse 

    Kriselederen er ansvarlig for at sikre, at rollerne i krisestaben er fuldt besat til første møde i krisestaben. Mødet foregår på Teams. Kontaktpersonen fra hændelses-myndigheden skal deltage i første møde i krisestaben.  

     

    Kriseleder skal i samarbejde med hændelses-myndigheden medbringe et samlet situationsbillede til første møde i krisestaben.  

     

    Procedurer 

     

    A.  Gennemgang af situationsbillede 

     

    Kriseleder og kommune kontaktperson fremlægger situationsbillede: 

    ·       Beskriv hændelsen og indvirkning på borgernes hverdag 

    ·       Orientere om foreløbige beslutning om opjustering af DDH Kontaktcenter kapacitet 

    ·       Logfører dokumenter situationsbillede 

     

    B.  Status på nuværende bemanding 

     

    Bemandingsansvarlig giver en status på: 

    ·       Nuværende bemanding 

    ·       Vurdering af forventet behov fra hændelses-myndighed og en eventuel opjustering af vagtplan. 

     

    C.  Aktivering af chat- og voicebot 

     

    Kriseleder og kontaktperson fra hændelses-myndighed beslutter, hvorvidt chat- og voicebot kanalen skal aktiveres:

    ·       Hvis DDH AI kanalerne skal aktiveres, igangsættes instruks 4 via logfører 

     

    D.  Udfyldning af DDH Beredskabsskabelon (SNU) 

     

    DDH Procesansvarlig opstarter i samarbejde med kommunekontaktperson selvbetjening.nu guide: 

    ·       Kommunekontaktpersonen skal have adgang til guiden og skal kunne udfylde al information 

    ·       Guiden skal være udfyldt med tilstrækkelig information under første krisemøde eller umiddelbart lige efter. 

    ·       Når guiden er udfyldt, skal DDH Procesansvarlig informeres

    ·       Hvis hændelses-myndigheden ikke har adgang til selvbetjening.nu skal den procesansvarlige udfylde skabelonen.

     

     

    E.   Orientering af aktivering af DDH Beredskab til agenter 

     

    Orienter DDH agenter om aktivering af DDH Beredskab og oplys: 

    ·       Procesansvarlig orienterer via Viva Engage samt e-mail til kommunekontaktpersonerne om aktivering af DDH Beredskab 

    ·       På Viva Engage skal det samlede situationsbillede og selvbetjening.nu guide kunne tilgås. 

    ·       Procesansvarlig skal via kommunekontaktpersoner sikre, at agenter, der er på vagt, når DDH Beredskab aktiveres, er blevet orienteret. 

     

     

    F.   Opstart af DDH Beredskab 

    ·       Hvis situationsbillede og selvbetjening.nu guide er klargjort og er tilgængeligt for DDH-agenter, så kan DDH Beredskab servicen opstartes 

    ·       Hændelsesmyndigheden leder borgere over til DDH via deres IVR. DDH Procesansvarlig koordinerer opsætning og tidspunkt med hændelses-myndighed 

    ·       Når DDH Beredskab opstartes, informerer DDH Kriseleder DDH Styregruppe og DDH Repræsentantskab. 

     

    G.  Næste skridt 

    ·       DDH Kriseleder har ansvaret for at indkalde til næste møde i krisestaben afstemt med kontaktpersonen fra hændelses-myndigheden samt aftale en kadence på updates fra hændelses-myndigheden. 

    ·       Hvis der laves ændringer i selvbetjening.nu guiden, så skal procesansvarlig informeres, så information kan videregives til agenterne.  

    ·       Hvis den nødvendige information ikke er færdiggjort under første møde i krisestaben, så skal kriseleder indkalde til næste møde, hvor opstarten kan påbegyndes. 

     

     

     

    Eventuelle bemærkninger 

     

    Skabelon til situationsbillede: action-card-samlet-situationsbillede.docx

     

    Hvis kommunen har udfyldt eget situationsbillede, skal dette også anvendes af krisestaben.

    Opgave: Opjustering af vagtplan 

    Instruks nr. 3 anvendes, når der er behov for en opjustering af DDH Kontaktcenter kapacitet.  

     

    Ansvar/ledelse 

    DDH Kriseleder har i samarbejde med DDH bemandingsansvarlige og kontaktpersonen fra hændelses-myndigheden ansvaret for at sammenholde vagtplan, eksisterende og forventede volumen på opkald.  

    Hvis der opstår et behov for at udvide den nuværende kapacitet i DDH Kontaktcenter, så skal DDH Kriseleder indkalde krisestaben og den strategiske kriseledelse til et Teamsmøde. De følgende punkter skal gennemgås på mødet. 

     

    Procedurer 

    A. Gennemgang af nuværende situationsbillede 

     

    Kriseleder og kommune kontaktperson fremlægger nuværende situationsbillede: 

    ·       Giver status på hændelsen og indvirkning på borgernes hverdag 

     

    B.  Status på nuværende bemanding 

     

    Bemandingsansvarlig giver en status på: 

    ·       Nuværende bemanding 

    ·       Vurdering af forventet behov fra hændelses-myndighed  

    ·       Oplæg til opjustering af vagtplan. 

     

    C.  Godkendelse og frigivelse af vagtplan til Plangy

     

    ·       Godkende / ikke godkende opjusteringen af vagtplanen  

    ·       Den bemandingsansvarlige ligger vagter svarende til den godkendte opjustering i Plangy og på markedspladsen.  

     

    D.  Kommunikation til DDH Repræsentantskab 

     

    ·       Et medlem fra DDH Styregruppen skriver til alle i DDH Repræsentantskab og kontaktpersoner med forespørgsel om, at ekstra vagter skal dækkes. 

    ·       Kommunerne dækker de nødvendige vagter via markedspladsen i Plangy. Vagterne skal dækkes efter et frivillighedsprincip. 

    ·       Vagterne, der dækkes udenfor normal åbningstid i DDH Kontaktcenter, vil følge vilkår i godkendt HK aftale.   

     

    E.   Løbende evaluering af vagtplan 

     

    Kriseleder og Bemandingsansvarlig skal løbende monitorere: 

    ·       Kapacitet i DDH Kontaktcenter 

    ·       Volumen af opkald 

    ·       Med udgangspunkt i ovenstående vurderes det, hvornår vagtplan kan går i normal drift igen eller skal opskaleres yderligere.  

     

    Eventuelle bemærkninger 

    Opgave: Aktivering af chat- og voicebot kanalerne 

    Instruks nr. 4 anvendes, hvis der er behov for at aktivere chat- og voicebot kanalerne til håndtering af borgerkontakten vedrørende hændelsen.  

     

    Ansvar/ledelse 

    Kriselederen har i samarbejde med kontaktpersonen fra hændelses-myndigheden ansvaret for at beslutte, hvorvidt chat- og voicebotten skal aktiveres.  

    Det er logføreren, der har ansvaret for at gennemføre proceduren. 

     

    Procedurer 

    A.  Aktivering af chat- og voicebot  

     

    Kriseleder og kontaktperson fra hændelses-myndighed beslutter den bedste opsætning baseret på informationsflow: 

    ·       Chat og voice giver generative svar baseret på specifik selvbetjening.nu guide (anbefales) 

    ·       Chat og voice giver generative svar baseret på specifik hjemmeside URL (anbefales) 

    ·       Chat og voice giver regelbaserede svar baseret på information fra myndighed 

     

    B.  Opsætning af chat- og voicebot svar 

     

    Logfører tager kontakt til DDH AI team med bestillingen, der inkluderer: 

    ·       Ønsket opsætning 

    ·       Relevant database (selvbetjening.nu guide, URL, spørgsmål/svar) 

     

    C.  Installation af chat- og voicebot 

     

    Logfører deler installationsvejledning til chatbot og telefonnummer til viderestilling til voicebot til hændelses-myndighed: 

    ·       Myndigheden skal installere chatbotten jf. installationsvejledningen. 

    ·       Myndigheden skal viderestille til voicebot telefonnummer i eget telefonsystem, hvor relevant  

     

    D.  Løbende evaluering af chat- og voicebot 

     

    Logfører og kontaktperson fra hændelses-myndighed skal koordinere følgende: 

    ·       Hændelses-myndighed skal informere om updates af selvbetjening.nu eller hjemmeside URL til logfører 

    ·       Logfører sikrer, at en oversigt over borgerhenvendelser kommunikeres tilbage til hændelses-myndigheden 

     

    Eventuelle bemærkninger 

    Sidst opdateret: 25. november 2025